建设项目行政许可“一站式”专业技术服务机构    贵州(贵阳市、遵义市、安顺市、六盘水市、黔南州等)市州发改委委托节能报告评审单位

您当前位置:首页 > 新闻中心 > 行业新闻 >

业务领域

焦点关注

已达62个!国家发改委发布第二批国家碳达峰试点名单

日期:2025-03-24 21:48:34

来源:贵州绿之城节能环保

编辑:贵州绿之城节能环保

0


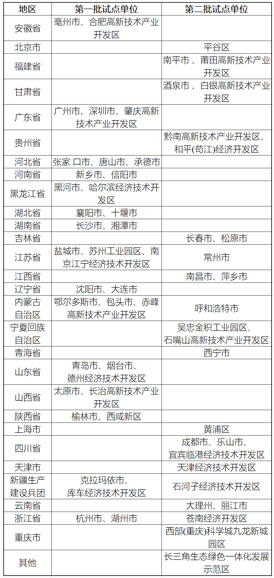
2025年3月15日,国家发展改革委办公厅印发《第二批国家碳达峰试点名单的通知》,公布了第二批27个国家碳达峰试点。

2023年11月28日,曾将25个城市、10个园区纳入首批碳达峰试点城市和园区。
由此,前两批碳达峰试点城市、园区共62个,分别归属18个省、地区,具体如下表所示。

图片


下一篇:最后一页

     

【推荐最新项目案例】

Baidu
map